发布时间:2019-09-13 09:26:30编辑:auto阅读(5628)
小生博客:http://xsboke.blog.51cto.com
-------谢谢您的参考,如有疑问,欢迎交流
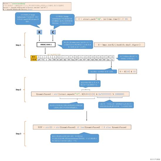
一、 原理详解(点击图片然后放大查看)
二、 验证
1、下载Google谷歌身份验证器。
2、通过Python 的qrcode和pyotp模块生成二维码。
3、然后使用下载的谷歌身份验证器扫描生成的二维码
如果没有谷歌服务,则选择输入秘钥,在账户明处填入name参数,在秘钥处填入Secret即可。
4、对比手机上谷歌验证器显示的6位动态码,你会发现,和【原理详解】中代码计算处的6位动态码是一致的
三、 源码
1、计算Google Authenticator 6位动态码
#!/usr/bin/env python
# -*- coding:utf-8 -*-
# Google Authenticator工作原理 TOTP(Time-Based One-Time Password)
import hmac
import hashlib
import base64
import struct
import time
# setup 1 : base32 secret
# 提示:Secret的长度最好不要超过32
Secret = 'userxiaosheng'
# Secret += '=' * (8-len(Secret)%8) # py3中base64模块要求字符串必须为8的倍数,不足部分使用 = 补全
# 在查阅相关资料时,发现解决【可以将Key进行b3decode】的代码都是这样写的(或者类似).
# 但是在生产环境中,为了给每个用户生成不一样的Key,我们必须通过各种算法,生成一个和用户有关的字符串作为Key使用,
# 如果你使用的是 Secret += '=' * (8-len(Secret)%8) 这种方式解决b32decode问题,那么当Key中有数字时,
# b32decode将会报错:binascii.Error: Non-base32 digit found,
# 通过测试,我找到了一段代替Secret += '=' * (8-len(Secret)%8)的代码,所以在我这篇文章中,
# 将会使用Secret = base64.b32encode(s=Secret.encode('utf-8'))来代替类似Secret += '=' * (8-len(Secret)%8) 的代码.
Secret = base64.b32encode(s=Secret.encode('utf-8'))
K = base64.b32decode(Secret,True)
# setup 2 : get current timestamp
# int(time.time()) // 30 到当前经历了多少个30秒
C = struct.pack(">Q", int(time.time()) // 30) # 将间隔时间转为big-endian(大端序)并且为长整型的字节
# setup 3 : start hmac-sha1
# hmac = SHA1(secret + SHA1(secret + input))
H = hmac.new(K,C,hashlib.sha1).digest() # 使用hmac sha1加密,并且以字节的方式取出 = b'\x0f\x1a\xaeL\x0c\x8e\x19g\x8dv}\xde7\xbc\x95\xeal\xa3\xc1\xee'
O = H[19] & 15 # bin(15)=00001111=0b1111
DynamicPasswd = str((struct.unpack(">I", H[O:O+4])[0] & 0x7fffffff) % 1000000)
# struct.unpack('>I',h[o:o+4])[0] -- 转为big-endian(大端序)并且不为负数的数字(整数),因为转换完是一个数组,类似"(2828101188,)",所以需要[0]取出
# h[o:o+4] -- 取其中4个字节 o=10 则取索引分别为 10,11,12,13的字节
# & 0x7fffffff = 11111111 -- 与字节转换的数字做与运算
# % 1000000 -- 得出的数字与1000000相除然后取余
TOTP = str(0) + str(DynamicPasswd) if len(DynamicPasswd) < 6 else DynamicPasswd
# passwd = passwd if len(passwd) < 6 else str(0) + str(passwd)
# 如果最后得出的6位数字,首位0,可能会只输出5位数字,所以这里进行一个判断,如果是5位则加上首位的0
print(TOTP)
2、生成二维码
import pyotp
from qrcode import QRCode
from qrcode import constants
Secret = 'userxiaosheng'
Secret = base64.b32encode(s=Secret.encode('utf-8'))
Content = pyotp.totp.TOTP(Secret).provisioning_uri(name='xiaosheng', issuer_name="Verfiy Code")
# 在真实环境中,name的参数应该是和Secret有关联的,这样我们才能为每个不同的用户分别计算动态验证码.
qr = QRCode(version=1,
error_correction=constants.ERROR_CORRECT_L,
box_size=6,
border=4,)
qr.add_data(Content)
qr.make(fit=True)
img = qr.make_image()
img.save('./GoogleQR.png')
上一篇: python基本数据类型之字典
下一篇: python ftp远程创建层级目录
51324
50779
41373
38176
32662
29552
28393
23270
23238
21564
1642°
2376°
1980°
1919°
2247°
1953°
2648°
4440°
4276°
3046°